

| 
 
 | 
 | 
| 
 | 
 
 | 
| 
 | 
 
 | 

| 
 | 
 
 | 
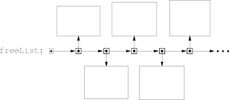
| public void remove(T v) Node n = findBefore(v) Node l = n.next n.next = l.next l.next = freeList freeList = l 
 | 
 
 | 
put() put() … get() get() put() … get() …


values[i] is the value stored in link i.
  next[i] is the index to link i’s successor.
  
class Link<T> {
  T value;    // values[i]
  Link next;  // next[i]
  }



next value, such as -1.
  
| List | List | List | |
|---|---|---|---|
| (Array) | (LArray) | (Node) | |
| create | fast | fast | fast | 
| delete | fast | fast | fast | 
| add | slow | fast | fast | 
| remove | slow | fast | fast | 
| traversal | fast | fast | fast | 
| navigation | fast | slow | slow | 
| dynamic | no | no | yes | 
| This page last modified on 2010 October 12. |