Arrays are static in the number of elements they can hold.


element_at).
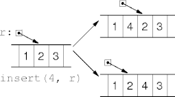
for (r=l.start(); l.more; r=l.next())
foreach (e in l)
void f(e: element) { ... }
map(f, l)
l that satisfy p.
for (r=l.start(); l.more; r=l.next())
if (p(l.element_at(r))
l.remove(r)


start() sets the cursor to the first element.
next() advances the cursor one element.
start() and next() return the cursor.
| Array | List | |
|---|---|---|
| (Array) | ||
| create | fast | fast |
| delete | fast | fast |
| add | slow | slow |
| remove | slow | slow |
| traversal | fast | fast |
| navigation | fast | slow |
| dynamic | No | No |
|
|
class Node<T> T data Node next // singly-linked. Node prev // doubly-linked.
size() operation.
|
|
|
| Array | List | List | |
|---|---|---|---|
| (Array) | (Node) | ||
| create | fast | fast | fast |
| delete | fast | fast | fast |
| add | slow | slow | fast |
| remove | slow | slow | fast |
| traversal | fast | fast | fast |
| navigation | fast | slow | slow |
| dynamic | No | No | Yes |
| This page last modified on 25 November 2008. |