Outline
- Some problems.
- Terminology
- Graph ADTs.
- Graph Traversals.
- Graph Implementations.
Route Finding
Traffic Scheduling
Schematic Analysis
Graphs
- All these problems - and more - can be solved with graphs.
- Graphs can
- model the problems, and
- provide algorithms to find solutions.
- The generality with which graphs do these things makes them useful and
important.
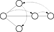
The Königsberg Bridges
The Bridges Problem
- Is it possible to walk all seven bridges once?
- Leonhard Euler answered the question in 1735.
|

|
- Model each land mass as a point.
- Model each bridge as a connection between points.
|
- A parity argument shows it's impossible.
Graph Terminology
- A graph G is a set of vertices V and a set of
edges E between the vertices in V.
- Either of V or E may be empty.
- Because V and E are sets, they contain
no duplicates.
- Vertices are sometimes nodes; edges are sometimes
arcs or links.
- Trees are a special-case of graphs.
- A tree is a connected acyclic graph.
Graph Labels
- Vertices and edges may have labels.
- Numeric edge labels are called weights.
Graph Models
-
When modeling,
graph vertices represent entities and edges represent relations between
entities.
- Vertices can represent Internet routers, terminal cities, electronic
components, or land masses.
- Edges can represent networks between routers, flights between cities,
wires between components, or bridges between land masses.
Graph ADTs
- Graph ADTs tend to be complex.
- Graphs are complex and open ended.
- Graphs models can be complex.
- Graph algorithms can be complex.
- And then there's efficiency and convenience.
- Graph ADTs tend towards the extremes.
- Either minimal or specialized ADTs.
Graph Traversal
- A graph traversal is an algorithm that visits vertices in a
graph.
- Traversals are necessary for searching a graph.
- The main idea is to follow edges from one vertex to the next.
- The result is a sequence of vertices visited: V1, V2,
V3, ...
- Different traversals produce vertex sequences with different
properties.
More Graph Terms
Paths
- A path between vertices v1 and vn, n
≥ 1, is a sequence of vertices v1, v2,
..., vn such that
- The edge (vi, vi + 1) exists for 1 ≤
i < n.
- The path length is n - 1 (the number of edges).
- Paths may have arbitrary length (n > |V|).
- Traversals produce paths.
Adjacency
- Two vertices are adjacent if they're connected by an edge.
- Adjacency follows a directed edge.

- Two vertices are neighbors if they're adjacent.
Basic Traversal
- The basic idea behind traversal is:
- Get all neighbors of the current vertex.
- Pick one of the neighbors and make it current.
- Traversal algorithms differ in
- how neighbors are selected, and
- how the new current vertex is selected.
One-Visit Assumption
- Assume each vertex should be visited at most once.
- This requires either
- a visited bit in each vertex or
- the algorithm keep track of visited vertices itself.
- Selecting neighbors now inolves find all unvisited neighbors.
Graph Traversal
dt(graph g, vertex current)
set pending-visits(current)
while not pending-visits.empty()
current = pending-visits.pick()
current.visited = true
for each n in g.neighbors(current)
if n not in pending-visits
and not n.visited
pending-visits.add(n)
- Note the graph ADT query operator
neighbors().
Graph Traversal Properties
- The graph traversal is discontinuous.
- It follows edges until there aren't any more.
- Then it jumps back to a pending vertex (if any).
- The jumps are known as backtracking.

Graph Algorithm Performance
- The two main performance parameters for a graph are
- The number of vertices |V|.
- The number of edges |E|.
- Graph ADT operator performance depends on implementation details.
Graph Traversal Peferformance
set pending(current) O(1)
while not pending.empty() O(1)×O(|V|)
current = pending.pick() O(1)
nbrs = g.neighbors(current) O(|V|)
for each n in nbrs O(1)×O(|V|)
if not n.visited O(1)
n.visited = true O(1)
pending.add(n) O(log |E|)
- A rough accounting gives O(|V|2log |E|).
- A finer accounting gives O(|V| + |E|).
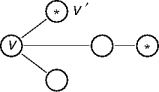
A Simple Problem
- Given a graph G and a vertex v in G, find another vertex
v' in G that is one of the vertices closest to v that
satisfies a prediate p().
- Vertex distance is path length.

- Randomly backtracking isn't going to solve this problem.
Ordered Backtracking
- Backtrack to a vertex closest to v.
- The children, and then the grandchildren, and then ...
- The first neighbers found should be the first vertices backtracked to.
- First in, first out - queue pending neighbors.

Breadth-First Traversal
vertex bft(graph g, vertex current)
queue pending-visits(current)
while not pending-visits.empty()
current = pending-visits.deq()
current.visited = true
for each n in g.neighbors(current)
if p(n) return n
if n not in pending-visits
and not n.visited
pending-visits.enq(n)
Cycles
- A cycle (or circuit) is a path in which v1 =
vn.
- The path should have at least one edge.
- An Euler circuit is an Euler path that ends where it started.
- A graph with no cycles is acyclic.
- A path with no cycles is a simple path.

Another Simple Problem
- Given a graph G determine if G contains a cycle.
- A path with a cycle contains repeated vertices.
- Visiting an already visited vertex.
- Random or breadth-first backtracking jump around too much.
- The next vertex to visit should be one of the most recent neighbors
found.
- Last in, first out - use a stack
Depth-First Traversal
bool dft(graph g, vertex current)
stack pending-visits.push(current)
while not pending-visits.empty()
current = pending-visits.pop()
current.visited = true
for each n in g.neighbors(current)
if n in pending-visits or n.visited
return true
pending-visits.push(n)
Graph ADT
- Stick with the basics, extended for vertices and edges.
- Don't forget labels and directedness.
- Create and delete graphs, vertices, and edges.
- Add and remove operations for vertices and edges.
- All manner of search operations, including depth- and breadth-first
searches.
Example Graph ADTs
Adjacency Matrix
- A |V|×|V| boolean matrix indexed by
vertices.

- An undirected graph can use a-half diagonal matrix.
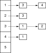
Edge Lists
- Adjacency matrices are wasteful with few (or many) edges.
|

|
- Slice along the rows (or columns).
- Keep only the true (or false) entries.
|
Vertex Lists
- Edge lists waste half their space for undirected graphs.
|

|
- Thread the vertices through the edges.
|
Points to Remember
- Graphs represent relations between things.
- Relations are edges, things are vertices.
-