

|
|
|

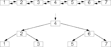
find(v) returns a pointer to the level-0 node containing the
largest value at most v.
n to the upper-left node
(–∞).
while n.next.value < v, n = n.next
if n.level = 0,return n
n = n.below

delete(v):
v in the skip list.
v’s nodes from its respective linked
list.




| This page last modified on 22 April 2010. |