Outline
  
  -  Asymptotically faster sorting.
  
-  A fast O(n2) sort.
  
-  A worst-case O(n log n) sort.
  
-  A worst-case O(n) sort.
  
Faster Sorting
| 
 
 | 
   The previous sorts were all O(n2).
    
     Can we do better? 
     How much better can we do?
     
   
 | 
  
  -  Remember: 
It's faster only when it's asymptotically faster.
 
A Question Reasked
  
  
  -  The question can't be answered until the array's completely sorted.
  
-  Not quite:
     
 
     
    -  This answer doesn't require sorting. 
    
 
   
Partitioning
  
partition(T a[], int left, int right)
  T pivot = a[left]
  int l = left + 1
  while l < right
    if (a[l] ≤ pivot) l++
    else if (pivot < a[right - 1]) right--
    else swap(a[l++], a[--right])
  swap(a[left], a[--l])
  return l
Quicksort
  
  -  Partitioning divides the array into thirds.
    
    -  Repeatedly call partition on the unsorted parts 
    
 
   
quicksort(T a[], int left, int right)
  if right > 1 + left
    int mid = partition(a, left, right)
    quicksort(a, left, mid)
    quicksort(a, mid + 1, right)
Quicksort Analysis
  
  -  partition()does O(n) work.
-  N elements divide in "half" O(log n) times.
    
    -  Each half gets passed to quicksort(), and so topartition().
      -  Remember, constants (2 here) don't matter. 
      
 
     
 
   
-  O(log n) iterations, O(n) work per iteration.
    
    -  Quicksort sorts with O(n log n) work.
    
 
   
Oh Really?
  
Well, No
  
  -  partition()may not divide into halves.
    -  The pivot may be an extreme value. 
       
 
     
 
   
-  This has two consequences:
    
    -  partition()does little useful work.
-  There are O(n) instead of O(log n) iterations.
      
     
 
Is It?
  
  
  -  Worst-case behavior occurs on mostly sorted data.
  
Avoiding Worst-Case Behavior
  
  -  Avoid worst-case quicksort behavior by
    
    -  Not using quicksort on sorted data.
    
-  Randomly permuting the data. 
      
     
-  Making a more artful pivot-value choice.
    
 
   
Artful Pivot Choices
  
Do They Work?
  
  -  Worst-case behavior is still O(n2).
    
    -  But it has a low probability of occurrence. 
    
 
   
Rigorous Halving
  
  -  Quicksort slows down when it can't divide the data evenly.
    
    -  Consistent, even halving results in O(n log n) behavior.  
    
 
   
-  Is there a sort organized around consistent, even halving?
  
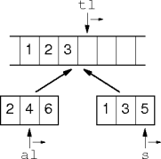
Divide to Conquer
  
  -  Now recurse on the two halves.
    
   
Reuniting Divisions
  
  -  A segment of size less than two is sorted.
  
-  Two sorted subsegments can be merged back into the original
        segment. 
    
    -  And the original segment will be sorted too. 
    
 
      
 
   
Merging
| 
  | 
     Scan from left to right, copying the minimum value.
    
 
     
   |  | 
merge(T * 
   tl, tr, al, am, ar)
 T * s = am
 while tl < tr
  if (al < am) ∧
     (s == ar or *al < *s)
   *tl++ = *al++
  else
   *tl++ = *s++
 
 | 
Mergesort
mergesort(T * aleft, aright, tleft, tright)
  int len = aright - aleft
  if len > 1
    int h = len/2
    T * amid = aleft + h
    T * tmid = tleft + h
    mergesort(aleft, amid, tleft, tmid)
    mergesort(amid, aright, tmid, tright)
    merge(
      tleft, tright, aleft, amid, aright)
Performance
  
  
  -  The extra copying extracts a run-time cost.
  
Caveat Emptor
  
  -  What does O(n) extra space buy?
  
  
  
Some Problems
  
  -  AT&T handles about a billion phone calls per day. 
    
    -  They all need to be recorded. 
    
-  How do you do it?
    
 
   
-  The U.S. Post Office handles about 
580 million pieces of mail a day.
    
    -  They all need to be routed.
    
-  How do you do it?
    
 
   
The Big Idea
  
  -  In both cases, the keys are fixed-length numbers.
  
-  A key can be re-interpreted as a base-M number.
    
    -  M is the radix. 
    
-  Two common values are M = 2i, i > 0, and M =
          10.
    
 
   
-  The key is decomposed into radix-M digits.
  
A Radix-10 Example
  
  -  To sort a set of three-decimal-digit numbers:
    
    -  Sort the 100s: 000 to 099, 100 to 199, ...
    
-  Sort each 100s group by 10s: 00 to 09, 10 to 19, ...
    
-  Sort each 10s group by 1s: 0 to 9.
    
 
   
Radix Exchange Sort
  
  -  The previous example with radix-2 digits (binary) is called
        radix exchange sorting.
  
-  With only two digits, radix exchange sort is similar to quicksort.
    
    -  The partition segregates the ith 0 and 1 bits in the key.
    
 
   
Example Radix Exchange Sort
  
Radix Exchange Sort
re-sort(int array [], int left, int right, int bit)
  if left + 1 < right and bit < 32
    int mid = partition(array, left, right, bit)
    re-sort(array, left, mid, bit + 1)
    re-sort(array, mid, right, bit + 1)
Performance
  
  -  Given n b-bit keys, radix exchange sort does
    
    -  O(n) work for each partition, and
    
-  O(b) partitions.
    
 
   
-  Radix exchange sort does O(nb) worst-case work.
    
    -  This is more than O(n) but sometimes less than O(n log n). 
    
-  b is independent of n, but is not constant.
    
 
   
Oh Really?
  
  
  -  When b = 8, b < log2 n when n = 
256,
but 
 when b = 64, b < log2 n when n >
1.8×1019.
The Last Step
  
  -  We still don't have a linear sort.
  
-  Let's go back to the mail room.  How does a mailroom sort mail?
    
    -  Each recipient has a mailbox. 
    
-  Each piece of mail is placed in the recipient's mailbox.
    
-  This is a linear-time sort.
    
 
   
Requirements
  
  -  A linear-time sort has two requirements:
    
    -  Enough space to store the sorted values.
    
-  A constant-time addressing scheme to locate values in the space.
    
 
-  A sort meeting these requirements is known as a bucket (or
        distribution) sort.
  
Data Structures
  
  -  An array meets the linear-sort requirements.
    
    -  Its size is equal to the number of elements being sorted. 
    
-  Indexing is a constant function of the values being sorted.
    
 
   
-  Other data structures can also support linear-time searches.
  
Bucket Sort
  
  -  Assume 3-digit decimal numbers.
bucket_sort(int a[], int n)
  int counts[1000]
  for i = 1 to n
    counts[a[i] + 1]++
  int j = 1
  for i = 1 to 1000
    while counts[i]-- > 0
      a[j++] = i - 1
  assert(j == n)
 
   
References